首页
部门简介
部门职责
工作动态
督导资讯
管理员登陆
您当前的位置:
主页
>
学校部门
>
教育督导办公室
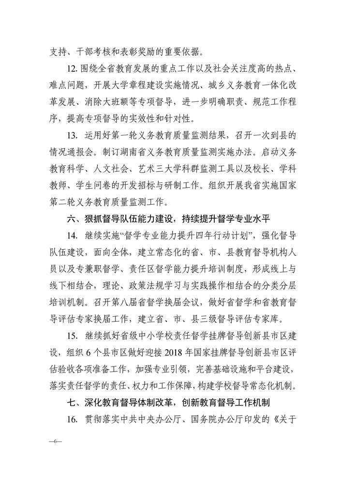
>
督导资讯
>
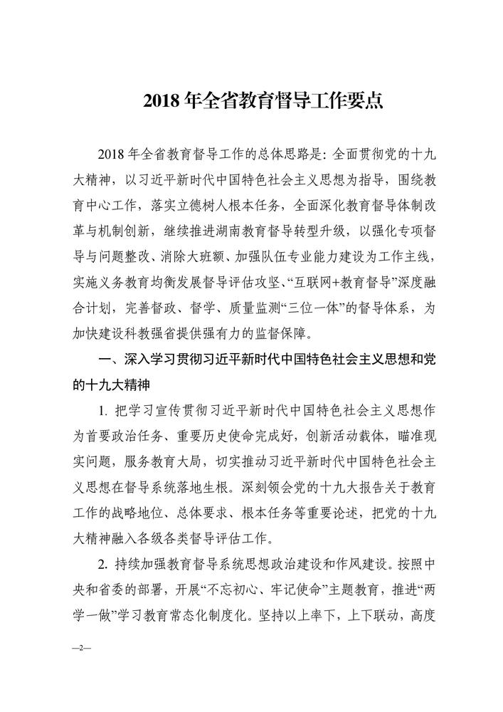
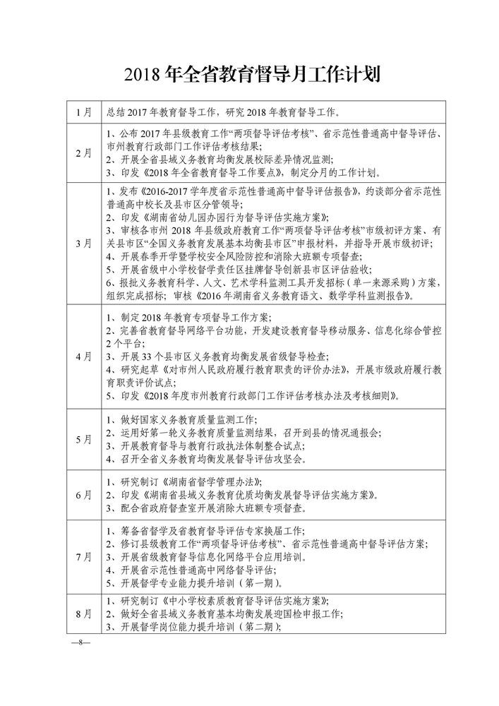
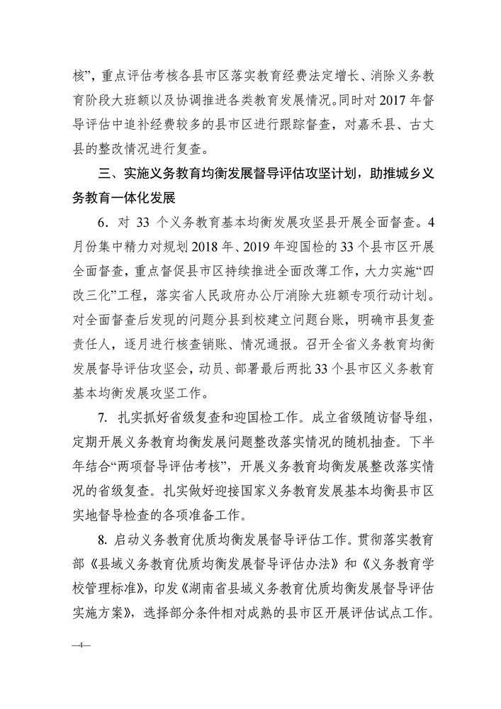
关于印发《2018年全省教育督导工作要点》的通知
发布:教育督导室 来源:未知 日期:2019-05-08 人气:
分享到:
上一篇:
关于印发《国务院教育督导委员会办公室2019年工作要点》的通知
下一篇:
关于印发《2008年度市州教育督导工作考核细则》的通知
校址:湖南长沙岳麓区桃子湖路48号
邮箱:hnsdfz@hnsdfz.org
邮编:410006
湘ICP电子备案05014582号
map