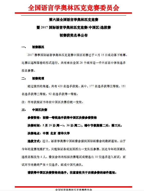
我校1519班陈嘉慧,校友1322班李思颐同学(加拿大文思博学校湖南学者)荣获第六届全国语言学奥林匹克竞赛暨2017国际语言学奥林匹克竞赛(中国区)选拔赛初赛一等奖,并于5月29日—30日参加在清华大学举行中国区决赛。
谨此,向获奖同学表示热烈祝贺!向辛勤培育他们成长的班主任老师和各科任老师表示衷心感谢,向全校师生报喜!希望入选2017年全国语言学奥林匹克竞赛决赛的同学再接再厉,再创佳绩,为校争光。
据悉,第十五届国际语言学奥林匹克竞赛IOL(International Olympiad in Linguistics)将于2017年7月31日至8月4日期间,在位于爱尔兰首都的都柏林城市大学(Dublin City University)举行。2017年国际语言学奥林匹克竞赛(中国区)组委员会将根据决赛笔试成绩选出10位选手进入面试,面试环节将最终产生4位选手,组成中国代表队。
(撰稿人 焦畅 审稿人 蔡任湘)
