您当前的位置: 主页 > 学校部门 > 后勤服务和安全保卫中心 > 工作动态 >

关于印发《湖南师大附中停车场机动车辆停放及收费管理暂行办法》的通知

发布:总务处 来源:未知 日期:2024-12-20 人气:
                              
                                                               

校址:湖南长沙岳麓区桃子湖路48号 邮箱:hnsdfz@hnsdfz.org 邮编:410006

湘ICP电子备案05014582号

Baidu
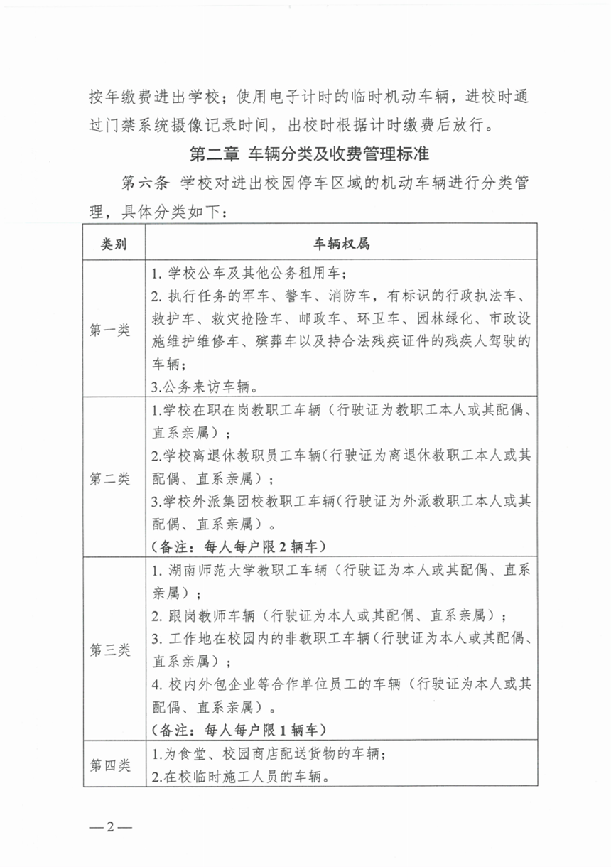
map