根据教育部印发《关于进一步加强中小学体质健康管理工作的通知》,保障中小学生每天校内校外各1小时体育活动时间,结合我校人本课程体系以及模块教学要求,针对我校2022年学生体质健康测试成绩,特制定2023年暑假体育作业,努力提升学生身体机能素质、养成终身体育锻炼的习惯。
作业内容:
每人设计一份自己的体育锻炼计划,并在暑假期间认真执行。
学练目标:
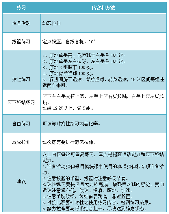
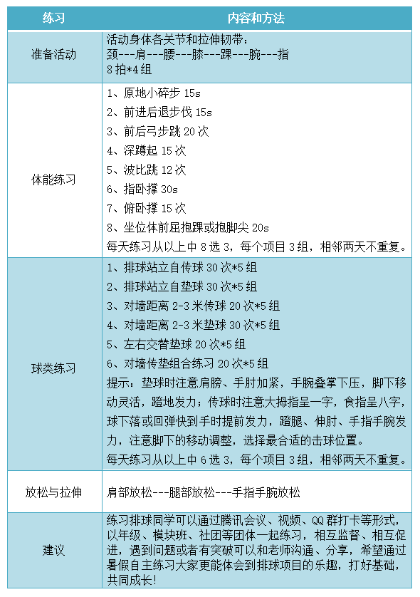
1.提高1-2项运动技能的基本功。
2.提高跑步技巧。
3.提高引体向上的成绩。
4.提高有氧能力。
5.制定一份饮食计划,控制BMI指数。
评价方法:
1.下学期体育模块课会对暑假基本功进行测试评比。
2.体质健康测试的成绩将进行班级评比。
3.周计划将进行班级评比,作为学校体育节道德风尚奖的重要评比依据。
说明:制定完周计划坚持4—6周后,根据自身情况调整。
饮食计划
我的餐盘组成:
水果,谷物,蔬菜,蛋白质,乳制品。
建议:1.减少精制米面的摄入。2.减少高糖、高脂、高盐食物的摄入。
视频和周计划提交方式:
开学之前请将周计划发送到
高一:1306303871qq.com
高二:248929919@qq.com
高三:1136492493@qq.com
说明:
1.完成30天以上的体育作业记录,开学提交体育作业记录表,供学生自评和家长评价。
2.请各位家长监督好孩子们认真完成体育作业,并将30天的打卡记录编辑成一个小视频提交到邮箱248929919@qq.com。供教师评价和班级评比。
3.开学将进行国家体质健康测试和体育中考身体素质和技能测试。
注意事项:
1. 调整好作息,保证睡眠时长,运动前,做好准备活动,并注意运动安全。
2. 着装舒适,以运动装为佳,室外运动建议运动时间下午16点-20点。
3. 根据自身情况,可适当调整动作难度。如有身体不适,请立即停止练习。如身体有不适宜运动的疾病,请遵医嘱。
4. 拒绝野外游泳!
5. 提倡亲子锻炼,增加锻炼的趣味性。